未竣工工程质量是否合格的举证责任如何承担?

主持人:王建东教授 “商榷与探索”栏目由本所创始人兼名誉主任王建东教授主持,围绕工程建设领域疑难复杂法律问题展开思考,诚邀各位“多出难题”,共同“破解难题”。
未竣工工程质量是否合格的举证责任如何承担?
【主持人语】 工程质量作为建设工程领域的核心要素,直接影响工程款支付条件的成就、违约责任的认定以及后续工程的处置,关乎社会公共利益与人民群众生命财产安全。以往承包人中途退场,发包人会尽快找到第三方续建、交付使用,此时根据施工合同司法解释一第14条的规定,原则上可以推定此前已完成工程质量合格。但近年来由于市场环境的变化,彻底停工的“半拉子”工程层出不穷,此时工程质量是否合格往往成为施工合同纠纷中的争议焦点。而举证责任的分配又直接决定是否要启动质量鉴定程序,哪一方需预先承担高额鉴定费用。因此,在遵循证据规则、兼顾双方当事人利益并结合建设工程实践特性的基础上,如何合理、经济地分配举证责任,是值得深入探讨的问题。 一、问题的提出 二、司法实务观点考查 三、工程质量问题举证责任分配中的衡平考量 四、结论
一、问题的提出
当事人对自己提出的诉讼请求所依据的事实或者反驳对方诉讼请求所依据的事实,应当提供证据加以证明。对于已移交发包人控制但未使用的未竣工验收工程,应当由承包人就主张“工程质量合格”承担举证责任,还是由发包人就抗辩“工程质量不合格”承担举证责任,实务中观点不一。此外,即使明确举证责任归属,是否应结合举证能力及过错程度,动态调整举证强度,以平衡承包人工程价款请求权与发包人质量异议权,亦值得思考。
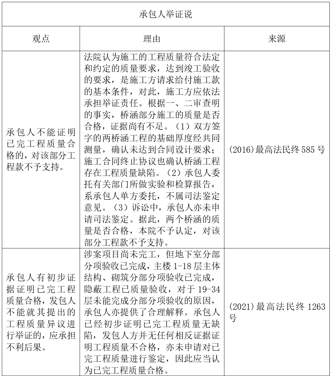
二、司法实务观点考查





三、工程质量问题举证责任分配中的衡平考量
(一) 持发包人举证说的大前提在于认为承包人付出的劳动与成本已经物化到工程实体中归发包人所有,因此合同解除,承包人有权就已完成工程主张工程款,如果发包人作为提出反驳主张一方,需要对质量不合格进行举证。但这一解读与《民法典》第793条、806条所规定的建设工程经验收不合格承包人无权主张工程款,“质量合格”是“发包人应当按照约定支付相应的工程价款”的前提,存在冲突,也与“权利与义务相一致”的基本原则相违背。建设工程施工合同关系中,承包人有向发包人交付质量符合约定的建设工程的义务,在此基础上享有取得工程价款的权利。最高人民法院关于适用《中华人民共和国民事诉讼法》的解释第91条规定“主张法律关系变更、消灭或者权利受到妨害的当事人,应当对该法律关系变更、消灭或者权利受到妨害的基本事实承担举证证明责任”。承包人作为主张工程款债权受到妨害一方,首先要对其存在到期的工程款债权进行举证,而工程款债权存在的前提正是已完成工程质量合格,自然承包人应首先对工程质量合格作出证明。 (二) 与刑事诉讼中要求证明程度达到排除合理怀疑不同,民事诉讼中举证责任的转移以“高度盖然性”为标准1。因此在未取得竣工验收报告的情况下,工程质量鉴定未必是承包人唯一能够证明工程质量合格的路径。 能够体现工程质量问题的资料,按照形成主体来分可以总结为三类:一是由承包人单方制作或应当由承包人提供的,例如材料合格证、样品抽验记录、施工日志;二是需要发包人参与形成的,例如分部分项验收报告、隐蔽工程验收报告、变更确认单、嘉奖令;三是独立第三方形成的,例如质量鉴定意见书、桩机检测报告、试运行记录、监理日志。对于承包人能够提供第二类、第三类资料的,法院一般会认定承包人已达到初步证明目的,举证责任转移至发包人。但由于发包人或第三方参与形成的资料,不受承包人掌控,因此基于公平原则的考量,若承包人因非自身原因无法提供上述资料,但能证明已履行合同约定的验收义务(如提交技术资料、催告验收等),则不应简单认定其举证不能,而应当由发包人对未予验收作出合理解释,对工程质量不合格进行举证。此外,若工程尚未达到验收节点,但承包人能够证明其全程按规范施工的,因为未达到验收节点并非承包人原因所致,那么后续也应由发包人证明质量不合格。 (三) 验收报告需要发承包双方共同参与形成,验收程序的缺失是导致无法确定工程质量是否合格的原因,此时需要对过错方作出认定。如前所述,发包人原因导致过程中未进行检测、验收,则不应苛责承包人承担举证不能的责任。而承包人退场时,施工合同事实上解除,理论上承包人与发包人应就已完成工程完成验收后再交接现场。但实务中,导致承包人中途退场的原因复杂,双方友好合作关系往往已经破裂,想要完成验收程序的可能性微乎其微。此时,如果是承包人主动离场未催告发包人组织验收,同时也不能提供施工过程中的中间验收资料的,应当认定承包人存在过错,未就工程质量合格提供初步的证明责任。反之,如果是发包人强行将承包人清退出场,甚至抢夺了承包人工程资料的情况,要求双方就工程进行验收缺乏现实可能性,此时发包人有义务就其行为的正当性作出合理解释并承担举证责任。 “谁主张谁举证”规则旨在平衡诉权行使与举证责任分配,防止权利主张方滥用诉权,而被主张方因无端指控陷入无尽的自证当中,并且由于举证不能需承担败诉风险,该规则能够促使当事人审慎主张权利并积极收集证据,提高诉讼效率。但若机械适用此规则,可能被债务人利用以抬高债权人维权成本,形成事实上的"程序逃债"。 竣工验收报告缺失时启动的质量鉴定虽具权威性,但其程序特性易引发多重弊端:动辄半年的鉴定周期、高昂的预缴费用以及可能产生的破坏性检测,不仅加重当事人诉讼成本,更易造成司法资源挤占与工程实体损害。并且实践中大量案例是承包人已经退场多年,发包人期间从未提出过质量异议,但在承包人主张工程款时,发包人又将工程质量问题作为付款条件不成就的抗辩事由,多数情况下发包人资金状况恶劣,此时由承包人启动鉴定,很可能导致预缴的鉴定费用都无从受偿。有鉴于此,我们认为鉴定程序应谨慎启动,通过程序正义与实体正义的动态平衡,防止鉴定程序沦为单方诉讼策略工具——只有在承包人无法完成初步举证,或发包人提供了相当的反驳证据,使得工程质量问题处于真伪不明的状态下,才应当考虑启动鉴定程序。 未完工工程的质量责任存在多重保障机制,即使推定工程质量合格以认定付款条件成就,并不意味着工程质量责任无人承担。(1)承包人的保修责任不因合同解除或款项支付而免除,尤其是对于安全性问题,承包人仍需在合理使用寿命内对地基基础和主体结构的质量问题承担保修义务。(2)工程后续如果要进行续建,发包人与新承包人需通过合同明确质量责任的划分。发包人对已完成部分的质量负责,而新承包人对续建部分的质量负责,发包人承担责任后依旧可以根据质量缺陷原因向原承包人追偿,确保工程质量责任的延续性和可追溯性。(3)工程竣工验收是工程交付使用的法定前提条件。即使付款条件成就,工程投入使用前仍需通过竣工验收。 四、结论 关于未完工工程质量问题的举证责任,本文围绕以下三个问题展开探讨:1、举证责任由谁承担;2、举证责任方应当证明到怎样的程度;3、当事人过错对举证责任的影响。本文主张,已完成工程质量合格是承包人主张工程价款以及优先权的前提条件,对于处在发包人控制下但尚未使用的未竣工工程,应当由承包人首先就工程质量合格、缺少验收材料系非承包人原因导致提供初步证明,据此举证责任转移至发包人。但在承包人证据较为薄弱的情况下,基于诚信与效率的考量,质量鉴定程序的启动也需要慎重,避免程序被滥用。
注: 1.最高人民法院关于适用《中华人民共和国民事诉讼法》的解释第108条规定,对负有举证证明责任的当事人提供的证据,人民法院经审查并结合相关事实,确信待证事实的存在具有高度可能性的,应当认定该事实存在。对一方当事人为反驳负有举证证明责任的当事人所主张事实而提供的证据,人民法院经审查并结合相关事实,认为待证事实真伪不明的,应当认定该事实不存在。 作者简介 叶诗语律师 浙江东鹰律师事务所专职律师 浙江省法学会工程建设法学研究会理事 浙江省法学会民法学研究会理事

