资本税制:转让限售股的个人所得税法律问题

日期: 2021-11-18
作者: 连逸夫

在逐步推进税制改革的进程中,为更好的发挥税收的收入调节机制,促进资本市场的长期稳定发展,股权涉税一直是长期被个人所关注的重要内容。其中随着股权激励或是理财活动,使得个人手中持有大量的限售股,了解限售股的税收法律问题,对限售股交易有着重要意义。

一.何为限售股?


《关于个人转让上市公司限售股所得征收个人所得税有关问题的通知》(以下简称“财税[2009]167号文”)中明确了特殊税制的限售股范围,具体包含以下三类:


1.股改限售股:股改限售股是指股权分置改革过程中,由原非流通股转变而来的有限售期的流通股,市场俗称为“大小非”。


2.新股限售股:新股限售股或称首发限售股是指为保持公司控制权的稳定,《公司法》及交易所上市规则对于首次公开发行股份(IPO)并上市的公司,于公开发行前股东所持股份都有一定的限售期规定。依据财税[2009]167号文件,新股限售股同时包括了在上市首日至解禁日期间新股限售股孳生的送、转股。


3.其他限售股:《关于个人转让上市公司限售股所得征收个人所得税有关问题的补充通知》(以下简称“财税[2010]70号文”)对财税[2009]167号文的限售股作出了更为详细的限售股。如个人从机构或其他个人受让的未解禁限售股或个人因依法继承或家庭财产依法分割取得的限售股等。


二、个人转让限售股所得是否需要缴纳个人所得税?


根据《个人所得税法》及财税[2009]167号文,除上市公司公开发行的股票外,还有因股权分置改革与公司法限定的限期交易的限售股,限售股因不适用关于股票交易免征个人所得税的政策,其依据财税[2009]167号文件第三条的规定,对于限售股的转让所得应当按照“财产转让所得”,适用20%的比例税率征收个人所得税。


个人转让限售股的应纳税额计算公式为:


应纳税额=(限售转让收入-限售原值-合理税费)*个人所得税税率(即“财产转让”20%)


三、个人转让限售股收入如何确定?


财税[2009]167号文件第三条规定,限售股转让收入,是指转让限售股股票实际取得的收入。实际操作中个人通过证券公司转让限售股,实际到账的收人已经是成交价格乘以成交数量减去手续费、印花税、过户费、其他杂费后的净额了。在证券公司对账单(或交割单)的组成中,会依次标明个人限售股转让的成交价格、成交数量、成交金额、手续费、印花税、过户费、其他杂费和发生金额。其中,发生金额就是个人限售股转让最终实际取得的收入(即实际到账收入)。


财税[2009]167号文件仅表述“实际取得的收入”,并未明确收入范围。根据《财政部国家税务总局关于开放式证券投资基金有关税收问题的通知》(财税[2002]128号),对个人投资者申购和赎回基金单位取得的差价收入,在对个人买卖股票的差价收入未恢复征收个人所得税以前,暂不征收个人所得税。因此出现了限售股东买卖ETF份额获得的收益免征个人所得税,即限售股东通过买卖ETF份额的方式巧妙的绕开了限售股直接减持所需缴纳的20%的个人所得税。为了弥补在操作中出现的限售股采用的非现金交易而获得所得不征税的情况,财税[2010]70号列举了九种应按规定征收个人所得税的情形,以确定限售股交易的转让收入。


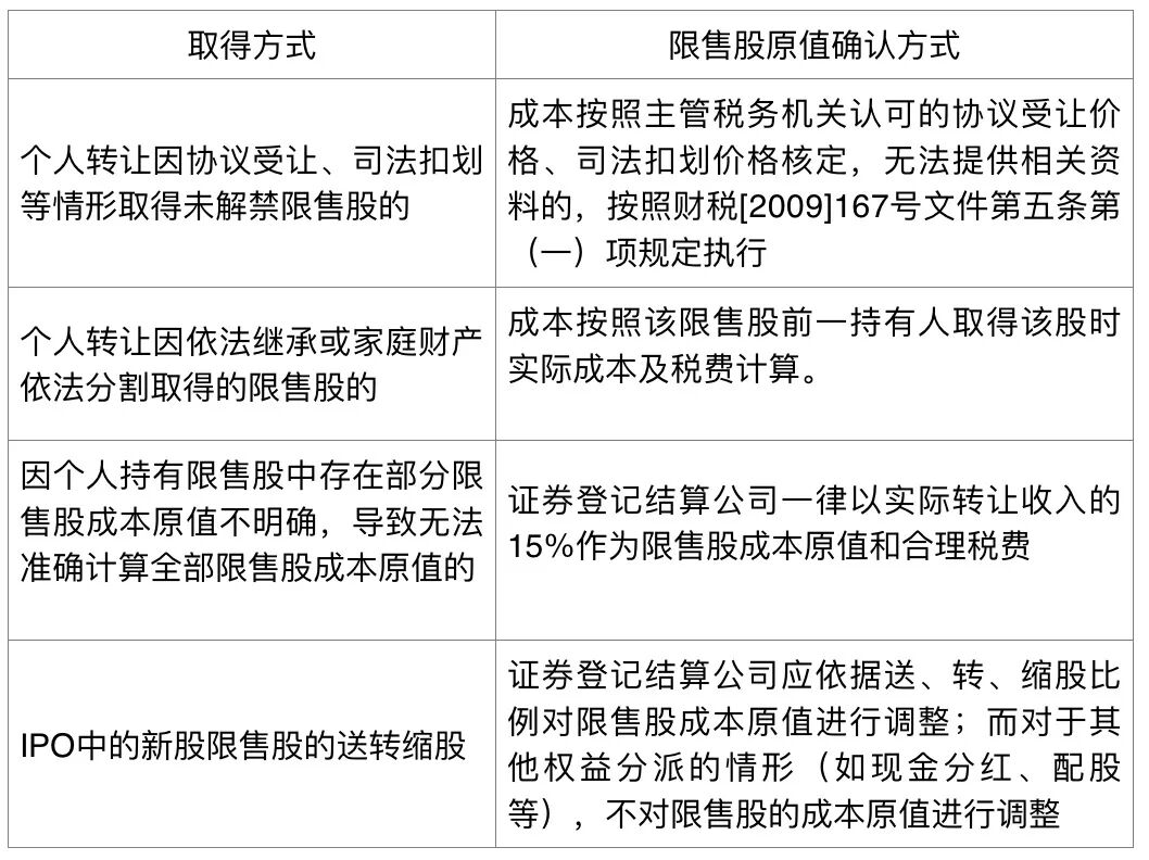
四.个人限售股转让如何确认原值?


根据财税[2009]167号文件的规定,通常情况下,限售股原值按照纳税人取得限售股时的实际支出进行确认,即买入限售股时的买入价及按照规定缴纳的有关费用之和。同时依据取得限售股的方式不同,原值确定的依据也不同,如个人转让因依法继承或家庭财产依法分割取得的限售股的,其成本按照该限售股前一持有人取得该股时实际成本及税费计算。具体如下表所示:


图片


五、主管税务机关何时会核定限售股原值?如何核定原值?


财税[2009]167号文件赋予了主管税务机关对于限售股原值的核定权。一般情况下如果纳税人未能提供完整、真实的限售股原值凭证的,致使不能准确计算限售股原值时,主管税务机关直接按照限售股转让收入的15%核定限售股原值及合理税费,这不同于个人股权转让的核定标准,而是直接采取了确定比例的方式。同时财税[2010]70号文件对于个人转让因协议受让、司法扣划等情形取得未解禁限售股时也明确了限售股原值应当经过主管税务机关的认可或核定。因为未解禁的限售股不同于市场的流通股,其交易的售限致使不能直接依据一般的市场价格进行确定,因此在原值的确定上以主管税务机关的认可或核定为前置要求。


随着资本市场的完善,个人或因投资、或因股权激励持有限售股的情形屡见不鲜。对于持有限售股的自然人而言,需要有针对资产处置制定具有规划性的方案,考虑实际交易可能产生的实际成本,避免因交易过程中产生的税收法律风险致使收益、投入的失衡。

作者简介:

连逸夫

浙江东鹰律师事务所公司业务部\婚姻家事与财富传承部实习律师

浙江工商大学经济法学硕士

长春工业大学人文信息学院法学学士