商榷与探索|施工企业内部承包模式应当何去何从?

主持人:王建东教授
“商榷与探索”栏目由本所创始人兼名誉主任王建东教授主持,围绕工程建设领域疑难复杂法律问题展开思考,诚邀各位“多出难题”,共同“破解难题”。
施工企业内部承包模式应当何去何从?
【主持人语】
内部承包制在建筑业中盛行已久,但迄今为止仍缺少一个权威的概念和具体的标准,而这一问题又事关施工企业内部的合规管理,行政主管部门的监督监管,司法部门的裁判认定,与相关主体利益与社会公共利益休戚相关,尽管界定内部承包制的概念和标准颇有难度,但也到了应该必须解决的时候了。
一、问题的提出
二、法律实务对于内部承包制的识别
三、宽泛认定内部承包合同无效的弊端
四、从建筑市场准入规则角度思考内部承包的应有模式
五、结语
一、问题的提出
规范化的内部承包模式能有效提升施工企业的内在动力与创新能力,激发建筑市场的活力,增强行业的整体生产效率与经济效益,从而推动施工质量和建筑产品品质的持续提升。相反,若内部承包缺乏规范,可能会成为规避建筑市场准入规则的手段,为转包和挂靠等违法行为提供“合法化”的掩护,危及工程质量和安全。作为司法裁判者、行政管理者,如何科学划分内部承包模式与转包、挂靠的边界,准确把握监管尺度,在维护建筑业市场秩序同时,又能避免造成内部承包仅在理论上合法而实际操作困难的局面,最大程度维护各方市场主体以及社会大众的利益?而作为负责任的建筑企业,又要如何规范内部承包经营管理模式,以避免各类法律风险呢?这些问题的解决,都亟需权威机关制定一套统一、具体且符合实际的内部承包制判定准则。
二、法律实务对于内部承包制的识别
(一)法院指导意见
向下滑动查看所有内容
十三届全国人大五次会议期间,全国人大代表沈满洪先生提出了关于区分挂靠、转包、违法分包与内部经济责任制承包经营的建议,最高人民法院在答复中肯定了施工企业内部承包经营模式的合法地位,并明确了内部承包人的身份要求,但对内部承包经营模式的认定问题予以了回避。
由于现行法律法规尚未明确内部承包与转包、挂靠的具体区分标准,各地法院在实践中进行了探索,提出了一系列审判参考意见。其共同点是,要求内部承包人与承包单位建立实质性劳动关系(工资、社保、劳动合同真实完整且缺一不可),否则实行“一票否决”。在此基础上,浙江高院、河北高院意见认为承包单位还应当在资金、技术、设备和人力等方面提供支持;北京高院要求承包单位参与施工过程的监督管理;重庆高院、四川高院、泉州中院则对承包单位生产资料支持,监督管理,以及对主要管理人员的聘任均提出了要求。除开各地法院指导意见标准的不统一以外,裁判者在进行个案审理时对于如何理解标准中确立的要求也存在很大差异,因此导致了大量同案不同判的情况出现,对法律的统一性和权威性产生了一定影响。
(二)主管部门意见
向下滑动查看所有内容
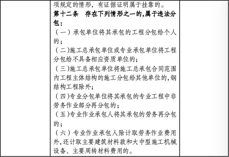
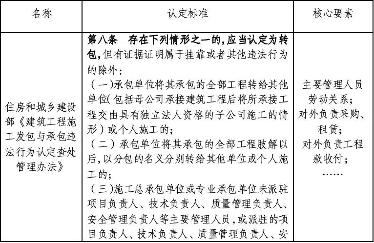
2019年1月,住房和城乡建设部印发了《建筑工程施工发包与承包违法行为认定查处管理办法》(以下简称《办法》),《办法》中明确了转包、挂靠、违法分包等行为的认定标准,并强化了对这些违法行为的监管和处罚,相当于反向确定了不属于内部承包的具体情形。通过这些规定,有助于防止和减少建筑市场中的不正当竞争,对于维护建筑市场秩序有着深远意义,同时也展现了政府对公共利益和工程质量安全的坚定承诺。但该《办法》在这五年的实施过程中也暴露出了一些问题,例如部分标准不够明确或脱离实际,导致难以落实,监管效果有限。
诸如《办法》第八条第(一)项、第(二)项、第(六)项规定“转给其他单位或个人施工”的,以及第(五)项规定“专业承包人除上交管理费以外取得全部工程款的”都属于转包,第十二条第(一)项规定“分包给个人的”属于违法分包。然而内部承包的典型运作模式,正是由施工单位分支机构或员工个人组织人力物力进行施工,最终由其取得扣除管理费及税金等必要费用后的全部工程款。由于《办法》没有考虑内部承包模式的基本特征,以上规定无法将转包、挂靠、违法分包行为与内部承包模式进行有效区分。此外《办法》第八条第(三)项关于承包单位与现场主要管理人员未建立实质性劳动关系即认定为转包或挂靠的规定,相较于前述地方法院指导意见,属于对承包单位提出的更高要求,现实中能够严格按照这一标准做到的实属凤毛麟角。
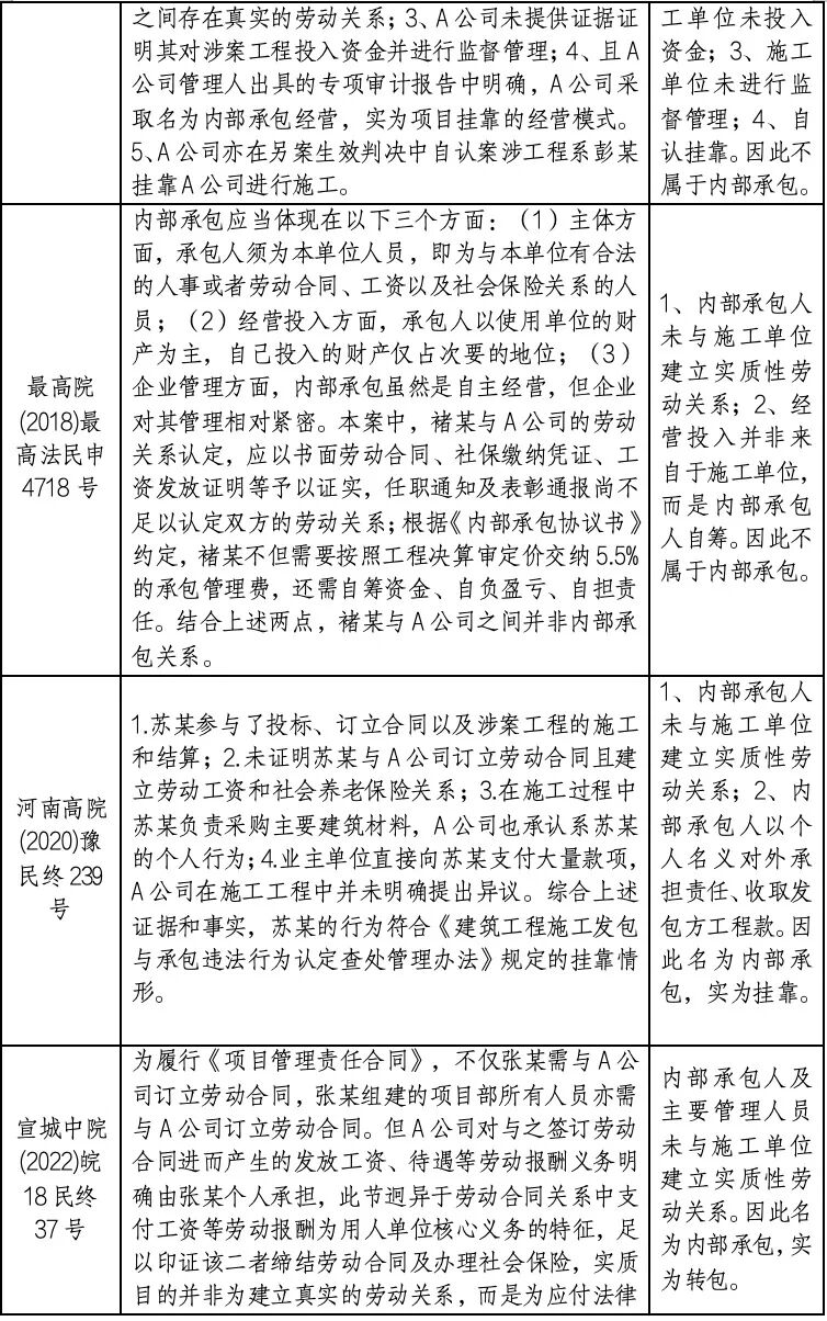
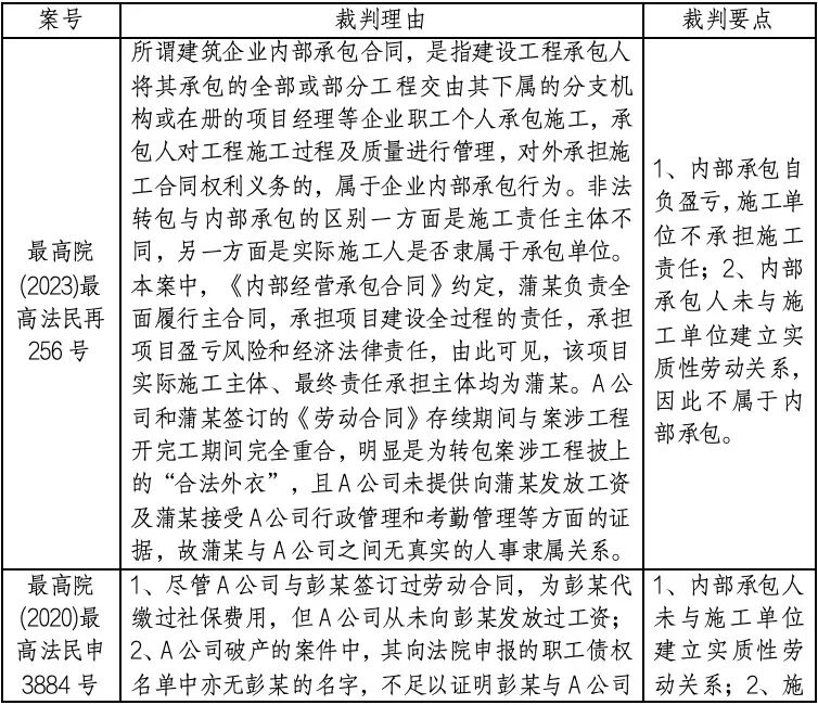
(三)典型案例
向下滑动查看所有内容
司法实务中法院认定名为内部承包,实为转包、挂靠或违法分包的理由同样集中为:(1)内部承包人或其他主要管理人员与施工单位未建立实质性劳动关系;(2)施工单位未参与施工过程监督管理;(3)内部承包人自负盈亏,施工单位实则不承担施工责任;(4)施工投入由内部承包人自筹,而非来源于施工单位;(5)内部承包人以个人名义参与施工,具体表现为直接收取发包方工程款、对外采购、租赁施工所需等。以上情形只要占到其中一条,往往就会被认定内部承包合同无效。
然而,独立核算、自负盈亏系企业内部承包模式的运行基础,也是内部承包模式能够激发企业内部生产主动性、积极性的原因所在。1987年原国家计划委员会、财政部、中国人民建设银行《关于改革国营施工企业经营机制的若干规定》(计施【1987】1806号)通常被视为施工企业内部承包模式取得官方认可的开始,该规定提到“施工企业内部可以根据承包工程的不同情况,按照所有权与经营权适当分离的原则,实行多层次、多形式的内部承包经营责任制,以调动基层施工单位的积极性。可组织混合工种的小分队对或专业承包队,按单位工程进行承包,实行内部独立核算;也可以由现行的施工队进行集体承包,队负盈亏。”《全民所有制工业企业承包经营责任制暂行条例》(于2024年废止)对“承包经营责任制”的定义中同样强调了这是一项“使企业做到自主经营、自负盈亏的经营管理制度”,并要求“实行承包经营责任制,按照包死基数、确保上交、超收多留、欠收自补的原则,确定国家与企业的分配关系”。自负盈亏作为承包经营制度的核心特征,以此为由认定内部承包实为转包或挂靠,实际上是从根本上否定了内部承包模式的合法性。而且,在内部承包人与施工单位的内部关系上由内部承包人自负盈亏,并不意味着施工单位对外不承担任何施工责任,这是两个层面的问题。
资金来源主体也不应当作为区分内部承包与转包、挂靠之依据。所谓承包自然要投入经营成本、承担经营风险,这是承包人享有经营收益之权源。倘若内部承包人不用投入资本,而是完全利用施工企业提供的生产资料组织施工,不仅可能导致施工成本的极大浪费并滋生腐败,而且本质上内部承包人仍属于受施工单位雇佣进行施工管理,双方只是单纯的雇佣关系,而非发承包关系。
三、宽泛认定内部承包合同无效的弊端
法律需要有一定的前瞻性和价值取向,但法律的基本功能是保护社会的一般秩序和合法利益,因此立法既要考虑必要性,也要考虑可行性,一些脱离实际的规定,不仅难以达到规范效果,而且会导致法律权威性的丧失。倘若某一项规定将导致多数人的行为都被认定违法,那么很可能这项规定本身就存在问题。
坦率地讲,如果司法裁判严格按照有关标准来认定内部承包制,那么大量的内部承包将被界定为转包、挂靠、违法分包而无效,因此可能导致施工企业在运营内部承包模式中倒向两个极端:1、面对大量内部承包被认定违法的局面,一些施工企业无所适从,不得不在明知违法风险的情况下,继续原有模式,心存侥幸地维持运营。2、还有一些施工企业,可能会教条式贴合当前认定倾向,管理中强调形式上的合规,为此承受了巨大的经济负担,还导致内部承包人的自主性受损,内部承包模式的固有优势削弱(由于认定标准的不明确,施工企业的努力可能最终仍无法避免法律风险)。不论出现哪种情况,对当前面临挑战的建筑业市场而言都是不利的。
此外,宽泛认定内部承包合同无效,还有导致实际施工人制度被滥用的弊端:1、如果施工企业参与工程管理或采取放任态度的结果都是被认定内部承包合同无效,将削弱企业加强工程监督管理的动力。2、内部承包合同无效导致合同对内部承包人的制约条款无效,管理费计算标准模糊,且内部承包人在签订内部承包合同时就对合同无效产生预期,心理上忽视违约条款,认为管理费无需支付,加大了施工企业管理难度。3、按照现行司法解释的规定,实际施工人可以突破合同相对性要求发包人承担责任,而合法的内部承包人则只能依据合同约定向承包人主张权利。在此价值导向下,可能促使内部承包人倾向于通过主张合同无效来获得实际施工人的地位,以便直接向发包人索要工程款,这在实质上相当于鼓励违法行为。4、在过于严格的认定标准下,合同一方可能会为了个人利益利用瑕疵,制造合同无效事由,主动破坏合作关系。而保障工程质量与安全,依赖于施工企业与内部承包人之间的紧密合作,合作关系破裂的负面影响将直接反映到工程项目当中。
四、从建筑市场准入规则角度思考内部承包的应有模式
工程质量与安全是工程建设的生命,施工企业的建设施工能力是保证建设工程质量与安全的前提条件,为此我国对建筑业市场实行严格的市场主体准入规则,通过对施工企业进行强制性资质管理,来评价施工企业施工能力,决定其可以承揽的工程范围。转包、挂靠、违法分包之所以无效,正是由于违反了建筑市场主体准入制度强制性规定,使得施工能力未经过审查的主体从事了工程建设,进而威胁到工程质量与安全。顺着这个思路,如果某种标准的内部承包模式下,施工企业资质所对应的施工能力得以在工程建设中完整发挥,是否就不应当认为违反了市场准入规则,而应当认可其合法性呢?
根据住建部《建筑业企业资质标准》,施工企业各项资质的取得,需要从施工企业资信能力、企业人员专业素质、工程业绩以及企业技术设备方面进行综合评定。这四项标准体现着工程建设对施工企业资金、专业能力、经验、技术设备的要求。基于这一观察,我们认为与建筑市场主体准入制度相契合的内部承包模式,应当符合以下要求:
1、存在管理与被管理的关系。内部承包人与施工企业存在劳动关系或属于施工企业分支机构,接受施工企业管理,是内部承包制对“内部”性要求的应有之义,也是施工企业对内部承包人开展有效监督的一重保障。实务中,一些法院会因为施工企业在支付给内部承包人的工程款中扣除了工资和社保费用,而认定双方之间缺乏真实的劳动关系,进而判定内部承包合同无效。其实,内部承包人在施工期间持续接受企业的管理,并且依据内部承包合同获得相应工程款,工程款中是否包含工资和社保费用系双方在收益分配上的自主协商结果,不应作为判定劳动关系真伪的依据。这与仅为了代缴社保而建立的虚假劳动关系具有本质不同。因此,在审查内部承包模式下的劳动关系时,应当重点关注是否存在实质性的管理和被管理关系,而非着眼于工资和社保费用的承担方式。
2、企业切实履行监督管理职责。管理能力是衡量施工企业资质价值的关键因素,施工企业拥有体系化的管理制度和专业化的管理队伍及技术人员,通过参与工程管理,可以确保工程建设按照设计要求和规范标准进行,对于保障工程质量和施工安全至关重要,因此也是衡量内部承包合法性的核心要素。施工企业参与管理的程度以确保其管理制度和专业意见能够在工程建设过程中有效实施为宜,例如为实施工期、质量、安全、财务、人员等方面管理而进行的政策宣贯、方案审核、考核培训、监督检查等等,而不应要求其承担日常管理事务,避免对内部承包人的经营自主权造成过多干预。
3、企业提供支持保障。施工企业有能力及时提供必要的资金、技术和设备等支持,是施工任务得以顺利完成的重要保障,也是施工企业对内部承包人履行责任的体现。提供支持的判断标准同样不在于支持成本是否由施工企业负担,而在于施工企业能否根据施工需求以及内部承包人请求,及时提供施工所需,使工程得以保质保量完工。换言之,施工企业所提供的支持应当视为一种保障及兜底,而并非每个项目、每个环节中都必然要发生的。如果内部承包人已经有充分实力组织人材机来满足施工需求,那么即使施工企业未直接提供有形支持,也不意味着双方内部承包关系是虚假的。
4、企业对外承担责任。施工企业资质标准对企业资信能力提出的要求,也是对施工企业债务清偿能力的考察及背书。因此,在内部关系上,内部承包人与施工企业可以约定因工程产生的债务最终由哪一方承担;但在外部关系上,施工企业必须作为履行主体承担施工单位应承担的责任与义务,对工程质量与安全负责,对农民工负责,对分包商和供应商负责。
五、结语
规范建筑业市场秩序,保障工程质量与安全,是建筑市场主体准入制度的出发点,对于内部承包模式的评估,同样应以确保工程质量和安全为实质要求,一味否认内部承包合同效力,并非规范建筑市场秩序的最佳途径。在工程质量与安全能够得到保障的情况下,制定明确的统一标准并适当放宽形式上的限制,或许才是内部承包得以继续发挥其积极作用的出路。当然,构建既满足建筑业规范化发展需求,又处在建筑企业能力范围之内的具有可操作性的内部承包监管制度,是一个复杂的命题,鉴于篇幅和能力的限制,本文只是将这些初步的思考和观点抛出,以期激发更深入的讨论和研究。
作者简介
王建东教授
浙江东鹰律师事务所创始人、名誉主任
杭州师范大学沈钧儒法学院教授
浙江省法学会工程建设法学研究会会长
浙江省法学会民法学研究会副会长
浙江省法学会首席法律咨询专家
浙江省建设工程领域争议评审专家
绍兴市法学会建设工程与房地产法研究会顾问
杭州仲裁委员会仲裁员
杨国锋律师
浙江东鹰律师事务所专职律师
浙江省法学会工程建设法学研究会理事
浙江省法学会民法学研究会理事









