关于停窝工损失的定性及权利主张

APRIL 文 |叶诗语
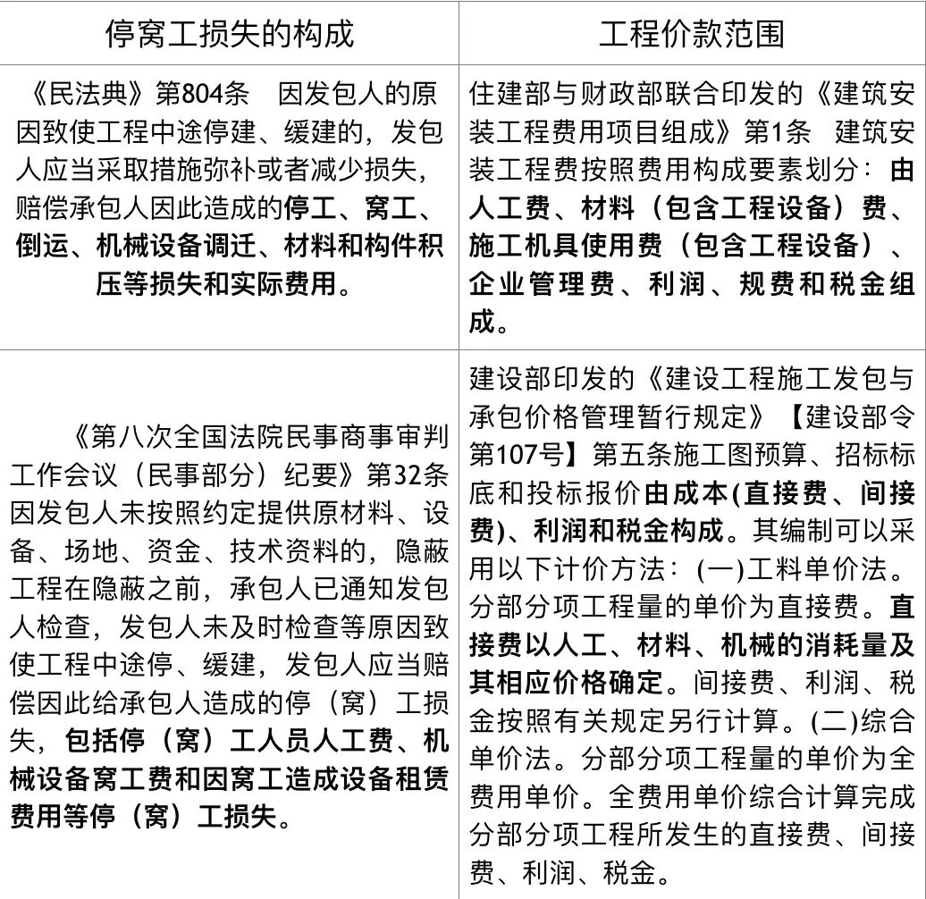
在参与办理的一起实际施工人起诉发包人主张工程款案件中,发包人原因导致停工的事实清楚,但一审法院认为“发包人欠付建设工程价款的范围不包括停工及其他违约金、利息、损害赔偿金等”,据此认定实际施工人无权向发包人主张停窝工损失。而这也是以往诸多案例中法院认定承包人不得就停窝工损失主张建设工程价款优先受偿权的主要依据。基于此,讨论停窝工损失性质上是否属于工程价款,不仅关系到承包人能否就停窝工损失主张建设工程价款优先受偿权,也影响到实际施工人要求发包人在欠付工程款范围内承担责任是否包含赔偿停窝工损失的认定。 一 关于停窝工损失性质认定的司法实践冲突 (一)停窝工损失不属于工程款 1、最高法院(2014)民一终字第56号案观点:《最高人民法院关于建设工程价款优先受偿权问题的批复》【已于2021年1月1日失效】第三条规定:“建筑工程价款包括承包人为建设工程应当支付的工作人员报酬、材料款等实际支出的费用,不包括承包人因发包人违约所造成的损失”,能够行使建设工程价款优先受偿权的权利范围不包括因发包人违约导致的损失。本案中因发包人违约给其造成的停窝工损失和材料价差损失两项,均不属于建设工程价款优先受偿权的权利行使范围。 2、河南省高院(2021)豫民终675号案观点:建设工程价款优先受偿权所保护的范围系投入或物化到建设工程中,对建设工程所产生的增值部分的工作人员报酬、材料等实际支出的费用,而对于未实际投入到建筑物中的价值,无论表现形式如何,均不能对建设工程取得优先受偿权的地位。因此能够行使建设工程价款优先受偿权的权利范围不包括因发包人违约导致的损失索赔费用。 3、《天津仲裁委员会建设工程施工合同纠纷案件仲裁指引》仅包括承包人因承包工程而实际支出的费用,包括人员工资、材料款、机械台班费、各种税费等。利息、停窝工损失、违约金等均不属于优先受偿的范围。 (二)停窝工损失属于工程款 1、最高法院(2022)最高法民终24号案观点:享有优先受偿权的工程价款范围,根据国务院有关行政主管部门的规定确定。而本案中由鉴定机构鉴定的停窝工费用,均为住建部、财政部规定的建筑安装工程费用项目,属于工程价款而非逾期支付工程价款导致的损害赔偿金,故承包人对该部分费用,应享有优先受偿权。 2、最高法院(2019)最高法民终273号案观点:承包人建设工程价款优先受偿的范围依照国务院有关行政主管部门关于建设工程价款范围的规定确定。承包人就逾期支付建设工程价款的利息、违约金、损害赔偿金等主张优先受偿权的,人民法院不予支持。根据上述规定,承包人行使建设工程优先受偿权应当限于欠付的工程价款144065066元及停工损失388万元的范围内。 3、最高法院(2018)最高法民终392号案观点:发包人欠付承包人工程款金额为工程总造价89135461.31元+误工损失35887元-已付工程款41818596.8元-混凝土款1168825元=46183926.51元。承包人在该欠款额度内,对其施工的案涉工程部分折价或拍卖价款享有优先受偿权。 4、《安徽省高级人民法院关于审理建设工程施工合同纠纷案件适用法律问题的指导意见(二)》第23条 因发包人原因导致承包人施工期间停窝工产生的工人工资、设备租赁等费用,承包人将该费用与工程价款一并主张优先受偿权的,应予支持。 二 两种裁判观点孰是孰非 主张停窝工损失不属于工程款的主要理由是(1)基于文义解释停窝工损失属于损害赔偿金的范畴,而损害赔偿金明确排除在工程款概念之外,理由是《最高人民法院关于审理建设工程施工合同纠纷案件适用法律问题的解释(一)》【法释〔2020〕25号】(下称《新施工合同司法解释(一)》)第40条之规定“承包人建设工程价款优先受偿的范围依照国务院有关行政主管部门关于建设工程价款范围的规定确定。承包人就逾期支付建设工程价款的利息、违约金、损害赔偿金等主张优先受偿的,人民法院不予支持”;(2)停窝工损失并未实际支出或物化到工程当中,是发包人违约所产生的代价。 上述理由值得商榷。(1)在住建部公布的各版本《建设工程施工合同(示范文本)》中对停窝工损失有不同描述。以2017版施工合同为例,通用条款7.8.1条规定“因发包人原因引起的暂停施工,发包人应承担由此增加的费用和(或)延误的工期,并支付承包人合理的利润”,此处“增加的费用、合理的利润”即“停窝工损失”,此时通过文义解释就难以得出损害赔偿之义了。(2)停窝工期间产生的人工工资、材料照管、租赁设备停置费用、人材机价格上涨等均为需要实际支出的费用,是直接为工程建设活动而产生的成本,已经物化到工程实体当中。 本文认为,基于停窝工损失构成内容与工程价款范围的重合性、工程价款优先受偿权制度设立之本意以及公平原则,主张停窝工损失属于工程价款范围的裁判思路,或更具有合理性。 (一)停窝工损失的构成与工程价款范围之比照停窝工损失的构成 实务当中施工方所主张的停窝工损失通常包括:(1)人材机维护、停置费用(2)为避免损失扩大而产生的工人遣散费、材料机械的进出场费;(3)人材机涨价差价;(4)材料积压损耗损失;(5)后期赶工费;(6)工期延长增加的企业管理费用;(7)资金占用财务损失等。以上费用都是施工方因承接工程而实际支出的成本,并未超过行政主管机关所规定的工程价款范围。《建筑安装工程费用项目组成》《建设工程施工发包与承包价格管理暂行规定》在划分工程费用时亦未对是正常施工期间内产生费用还是停窝工期间产生的费用进行区分。故本文认为,停窝工损失,名为损失,但从组成项目上看仍属于工程价款范畴。 (二)认定停窝工损失属于工程款可得优先受偿的理由 1、停窝工损失与利息、违约金、损害赔偿金存在本质差别 优先权条款所排除的利息、违约金、损害赔偿金,性质上系对发包人违约行为所作出的否定性评价,对于工程建设本身不产生直接利益,偏向于惩罚性质,是承包人即使不额外投入成本发包人也应予以补偿的费用。而停窝工损失系继续施工或保障施工条件所必要的、实际发生的费用,服务于工程建设,体现于工程实体,应当归入工程价款范围。 2、符合建设工程价款优先受偿权制度的设立本意 债权本具有平等性,但法律赋予了特定条件下工程价款享有优先于抵押权和其他债权得到受偿的权利,立法目的是考虑到建筑业的基础性与民生价值,需要优先保护劳动者及建筑施工企业的利益,平衡发包方优势地位造成的合同关系不平等,避免因工程款得不到保护而导致施工企业无法开展承包经营活动,破坏社会秩序以及国民经济。 停窝工损失,作为承包人在承接项目过程中需要实际负担的成本,资金大部分流向民工班组以及分供商,赋予其优先受偿权,并不会使承包人获得额外利益。并且能使得承包人有动力做好停窝工期间的照管工作并处理好相关费用支付,缓解社会矛盾,避免产生系列的维权诉讼,也为工程的最终竣工提供可能性,符合优先权制度立法本意。 (三)认定实际施工人可以向发包人主张停窝工损失的理由 1、停窝工损失属于发包人欠付工程款范围,实际施工人予以主张于法有据 2、符合公平原则 从事民事活动应遵循公平原则,以均衡的权利与义务平衡各方的利益。本文建立在停窝工损失系发包人原因造成之前提下,由于实际施工人原因造成的损失以及扩大的损失并不在讨论之列。此时,发包人作为损失产生的过错方,实际施工人作为停工期间费用的实际承担者,如果认定发包人无需支付实际施工人该停工费用,造成发包人受益而实际施工人损失,明显是不公平的。 但由于发包人向实际施工人承担的义务范围,仅限于发包人基于施工合同关系所欠付转包人的工程款范围,因此若依据施工合同关系,发包人本身无义务向转包人承担停窝工损失的,那么实际施工人再向其主张也就缺乏了基础。 3、节约司法资源,避免连环诉讼 实际施工人以发包人为被告主张权利,人民法院应当追加转包人或者违法分包人为本案第三人,三方的权利义务关系,在一个诉讼案件中即可以查明。根据《民法典》第804条之规定承包人有权向发包人主张停窝工损失,如果实际施工人无权向发包人进行主张,那么他只能等承包人先向发包人主张后,再向承包人进行主张;或在承包人怠于行使权利的,实际施工人再行使代位权。从占用司法资源的角度看,这也是不利益的。况且从举证能力上,实际施工人往往更了解施工过程中的情况,掌握相关一手资料,更利于查明案件事实。 三 主张停窝工损失的注意事项 施工方主张停窝工损失,要解决可能性问题,更要提高可行性。通常需要关注以下几点: 1、在合同洽商阶段,关注工期、停工权、索赔条款,争取有利合同条件。 2、施工过程中,规范资料管理,有意识形成包含数量在内的书面证据,尤其是人材机的支出情况。 3、出现停工缓建,从定性以及定量两个角度固定相关证据,确定停工缓建原因、起止时间、责任主体,计算明确的索赔请求,并通过多种形式报告监理以及建设单位。 4、停工缓建期间,应采取适当手段避免损失扩大,因此产生的费用也应做好证据固定。 5、在享有工程价款优先权的项目中,把握优先权主张的程序及期限,将停窝工损失纳入主张范围,及时提起诉讼,避免房产出售导致优先权落空。 结语 由于缺少上位法的明确规定,对于停窝工损失的性质及主张路径一直争议较大,实践中也存在大量同案不同判的现象。本文认为停窝工损失属于工程价款的组成部分,承包人提出相应优先权主张、实际施工人向发包人主张赔偿,不因其性质问题存在阻碍。 作者简介 叶诗语 浙江东鹰律师事务所建设工程二部律师 浙江省法学会工程建设法学研究会理事 浙江省法学会民法学研究会理事 声明: 本文由浙江东鹰律师事务所律师原创,仅代表作者本人观点,不得视为浙江东鹰律师事务所或其律师出具的正式法律意见或建议。如需转载或引用本文的任何内容,请注明出处。
