预付式消费中消费者维权要点 ——梳理《关于审理预付式消费民事纠纷案件适用法律若干问题的解释》
预付式消费是生活中常见的消费形式,对经营者来说解决了融资难、融资贵问题,对消费者来说降低了消费成本,本是双赢、便捷消费的典范,但近年来,预付式消费领域乱象丛生:不得退卡转卡等霸王条款、经营者更换不承认旧卡、毫无预兆地人去楼空等等,让消费者的权益受损、市场秩序受扰。 为优化消费环境,最高人民法院颁布了《最高人民法院关于审理预付式消费民事纠纷案件适用法律若干问题的解释》(后文简称《解释》),自2025年5月1日起施行,本文从《解释》适用范围、权利主体、责任主体、消费者权利保护角度对《解释》进行梳理,整理了消费者维权要点。
《解释》适用范围:何为预付式消费? ——《解释》第一条、第二十六条 《解释》规定的预付式消费是指在零售、住宿、餐饮、健身、出行、理发、美容、培训、养老、旅游等生活消费领域,经营者收取预付款后多次或者持续向消费者兑付商品或者提供服务的消费形式,主要包括以下特征: 1、产生于生活消费领域:除前述列举的生活消费领域外,家政、养生、托育等也属于生活消费领域。 2、经营者收取预付款后多次或持续兑付商品或提供服务,消费者非一次性接受商品或服务:商品房预售、购买一次性提货券(例如一次性购买一年的视频会员服务)等消费者付款后一次性接受商品或者服务的消费形式不属于《解释》规定的预付式消费。 3、权利凭证:《解释》规定的预付卡是指单用途商业预付卡,包括以磁条卡、芯片卡、纸券等为载体的实体卡,和以密码、串码、图形、生物特征信息等为载体的虚拟卡,常见的有储值卡、充值卡以及微信小程序、公众号、app中的虚拟账号、会员码等。 *多用途商业预付卡通常属于金融领域,不适用《解释》。 *公共交通等公用事业中的预付卡,不适用《解释》。
权利主体:谁是原告? ——《解释》第二条、第三条 1、不记名预付卡的持卡人; 2、记名预付卡的持卡人:包括记名预付卡持卡人本人,以及取得原记名预付卡持卡人债权的合法持卡人; 3、监护人与经营者签订预付式消费合同,约定由经营者向被监护人提供商品或者服务的,由监护人起诉; 4、被监护人因接受商品或者服务权益受到损害,起诉请求经营者承担责任的,由被监护人起诉。
责任主体:谁是被告? ——《解释》第四条、第五条、第六条、第七条 1、消费者与经营者签订合同的,经营者为被告; *经营者主张其并非实际经营者的,在以下两种情形签订合同的经营者需承担责任: (1)允许他人使用其营业执照; (2)经营者以其他方式允许他人使用其名义与消费者订立预付式消费合同。 2、同一品牌商业特许经营体系内企业标志或者注册商标使用权的特许人和被特许人(即品牌方和加盟店等)需依据预付式消费合同承担责任,此外还有以下三种责任承担情形: (1)未与消费者直接订立预付式消费合同的特许人、被特许人应依据其承诺承担责任,包括事先同意承担预付式消费合同义务、事后追认预付式消费合同、特许经营合同约定消费者可以直接请求其向消费者履行债务的情形; (2)未与消费者直接订立预付式消费合同的特许人、被特许人的行为使消费者有理由相信其受预付式消费合同约束的,应向消费者承担责任; (3)特许人虽未与消费者签订预付式消费合同,但对消费者损失产生或者扩大有过错,消费者亦有权请求特许人按照其过错承担民事责任。 3、商场场地出租者: (1)未要求租赁商场场地的经营者提供经营资质证明、营业执照,致使不具有资质的经营者租赁其场地收取消费者预付款并造成消费者损失,场地出租者承担过错责任; (1)如果商场场地出租者对租赁商场场地的经营者进行了最基本的形式审查,经营者收款“跑路”后,商场场地出租者可提供其名称、住所地等基本信息以便于消费者维权。 4、清算义务人:经营者收取预付款后因经营困难不能按照合同约定兑付商品或者提供服务的,应当及时依法清算。经营者依法应当清算但未及时进行清算,造成消费者损失,经营者的清算义务人应当承担责任。 *清算义务人:根据《公司法》第二百三十二条,董事为公司清算义务人。

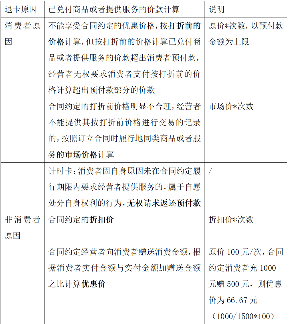
消费者权利保护 (一) 关于退卡: “一经办卡,概不退卡”的格式条款无效 1、退卡金额——《解释》第九条、第十五条、第十六条、第十七条、第十八条、第十九条、第二十条、第二十一条、第二十二条 (1)本金:返还预付款本金应为预付款扣减已兑付商品或者提供服务的价款后的余额。 (2)利息:双方合同对退款利息有约定的,按合同约定执行,没有约定的需区分退款原因,具体如下: *经营者依照行政主管部门要求已将预付款转入监管账户的,消费者可以主张按被监管资金的实际利率计算利息。 (3)其他赠品费用(与购买的商品与服务不同质的赠品):经营者主张消费者返还或者折价补偿已经赠送的商品或者服务的,应当综合考虑已经赠送的商品或者服务的价值、预付式消费合同标的金额、合同履行情况、退款原因等因素,依照诚实信用原则进行认定。 (4)合理费用:除不可抗力、情势变更解除合同外,预付式消费合同解除、无效、被撤销或者确定不发生效力,当事人可以请求赔偿其支付的合理费用等损失,合理费用不包括经营者支付给员工等人员的预付款提成。 2、非消费者原因解除合同的情形——《解释》第十三条 (1)经营者变更经营场所给消费者接受商品或者服务造成明显不便; *何为明显:消费成本显著提高、在途时间明显增加、消费者行动不便等 (2)经营者未经消费者同意将预付式消费合同义务转移给第三人; (3)经营者承诺在合同约定期限内提供不限次数服务却不能正常提供服务的情形; (4)法律规定或者合同约定消费者享有解除合同权利的其他情形 例如:如果经营者变更服务人员等行为导致消费者对经营者提供的具有人身、专业等信赖的服务丧失信任基础,若导致消费者合同目的不能实现的,消费者有权解除合同。 3、七日无理由退卡退款——《解释》第十四条 (1)原则:消费者有权自付款之日起七日内请求经营者返还预付款本金 (2)例外:订立合同时已经从经营者处或者其他经营者处获得过相同商品或者服务,即如果消费者在办卡前上过体验课或已经购买过卡券等的,则无法七日无理由退款。


(二) 关于转卡:“限制转卡”的格式条款无效 ——《解释》第九条、十一条 1、原则:不合理地限制消费者转让预付式消费合同债权的格式条款无效。消费者转让预付卡只需通知经营者就对经营者发生效力,无须征得经营者同意;受让人获得转让人在预付式消费合同项下的权利,包括请求经营者提供预付卡更名、修改密码等服务的权利。 2、例外:(1)经营者提供服务若对消费者的健康、年龄、性别等有特别要求的,受让人需满足相应要求; (2)消费者转让不限服务次数的计时卡时,不应违反诚实信用原则,即不得以债权转让的名义让多名消费者行使本应由一名消费者行使的权利,例如游乐园无限次入园门票等。
(三) 其他无效的“霸王条款” ——《解释》第九条、第十二条 1、“丢卡不补”的格式条款无效; 2、经营者有权单方变更预付式消费合同实质性内容的格式条款无效,包括变更价款、种类、质量、数量等; *经营者与消费者订立预付式消费合同后,未经消费者同意,单方提高商品或者服务的价格、降低商品或者服务的质量的行为属于违约行为,消费者有权请求经营者按合同约定继续履行义务并承担相应违约责任。 3、免除经营者瑕疵担保责任或者造成消费者损害赔偿责任的格式条款无效; 4、约定的解决争议方法不合理增加消费者维权成本的“霸王条款” 无效; 5、其他排除或者限制消费者权利、减轻或者免除经营者责任、加重消费者责任等对消费者不公平、不合理的格式条款无效。
结语 《解释》除了明确预付式消费领域消费者和经营者的权利义务,还对现实中常见的“卷款跑路”等问题作出了规定,《解释》的出台和施行将有力规制预付式消费领域存在的乱象。对于消费者来说,在预付式消费中,应当谨慎选择经营者,付款前应当查执照、查评价、订书面合同、留存消费证据,对经营者来说,应当明码标价、合法合规、诚信经营。
作者简介


